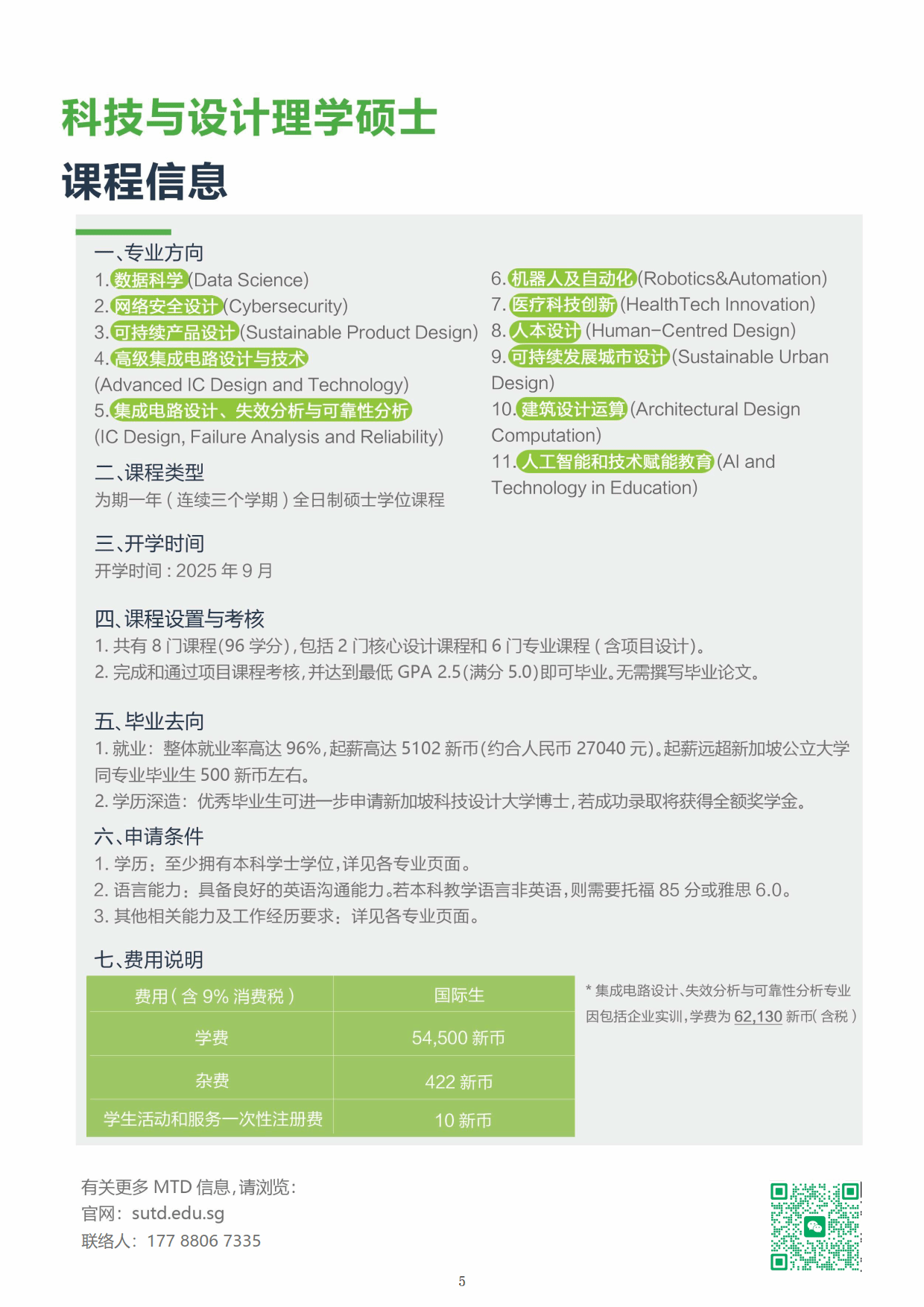
1. 项目介绍
新加坡科技设计大学(SUTD)由新加坡政府与麻省理工学院(MIT)联合创办,是亚洲最具创新力的公立大学之一。
SUTD以“设计创造更美好的世界”为理念,融合科技与设计思维,培养兼具创新精神与跨学科能力的未来领袖。从与MIT的深度合作,到世界领先的科研与教学环境,SUTD不断以“设计创造更美好的世界”为使命,引领教育新方向。
西安欧亚学院携手SUTD推出 SUTD-MTD硕士预科项目,以“0.5+1”模式助力学子快速通往世界名校。学生在欧亚学院完成半年预科课程后,即可直升SUTD攻读一年制硕士学位。
视频1
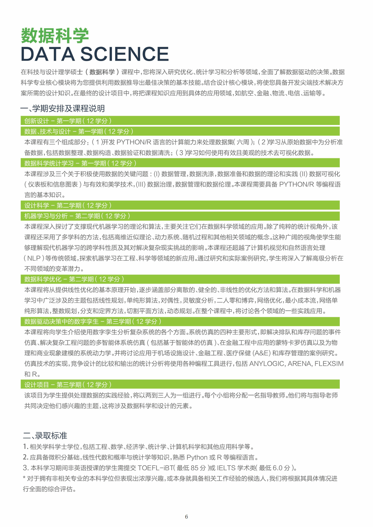
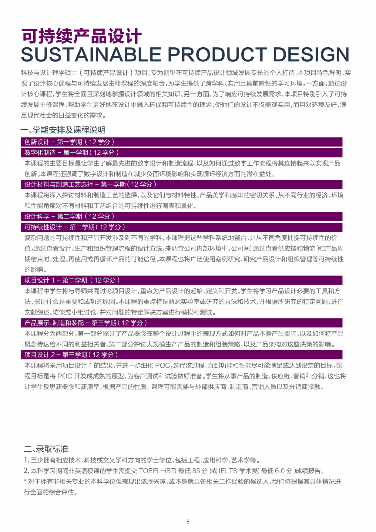
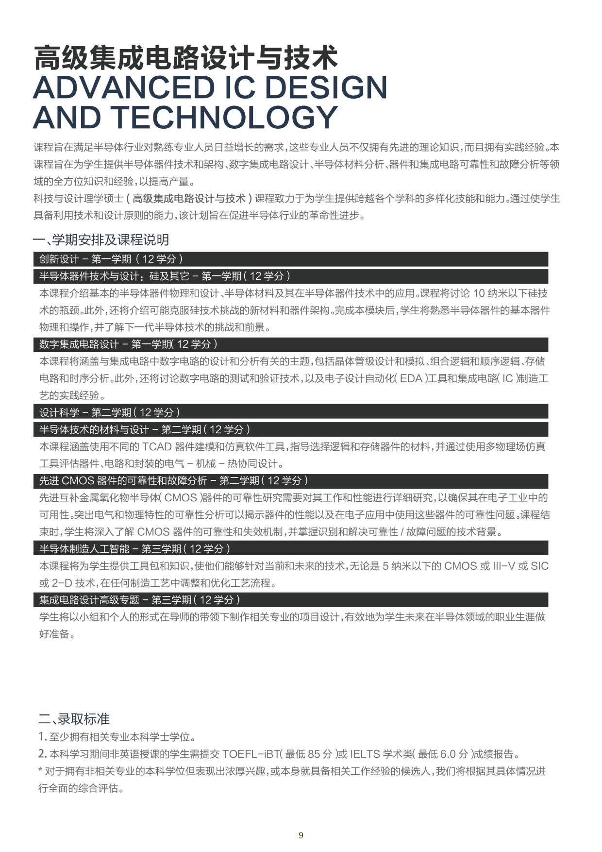
2. 专业介绍
通过下方视频及图文,一起了解SUTD及其2026硕士项目的更多亮点。

























3. 咨询与报名:
电话/微信:17788067335